
近日,网络上流传一则关于贵州茅台上调出厂价的消息,称“茅台宣布调整53度飞天茅台出厂价,从1169元/瓶上调至1299元/瓶,单瓶上涨130元,涨幅约11%。2026年2月24日起开始执行。与此同时,官方建议零售价1499元/瓶保持不变”。对此,上证报记者向贵州茅台求证后获悉,该消息纯属谣言。
一位业内人士表示,对于上市酒企而言,调整核心产品出厂价格属于“重大事项”,必须通过正式公告对外披露。截至目前,贵州茅台并无相关公告发布。
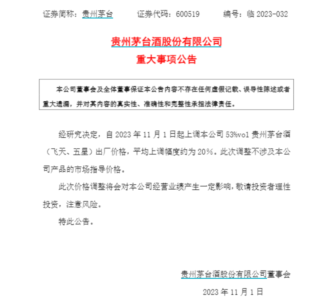
贵州茅台最近一次出厂价调整发生在2023年11月1日。彼时,公司发布公告称,经研究决定,自2023年11月1日起上调本公司53%vol贵州茅台酒(飞天、五星)出厂价格,平均上调幅度约为20%。此次调整不涉及本公司产品的市场指导价格。
(文章来源:上海证券报)
海量资讯、精准解读,尽在新浪财经APP
港联配资提示:文章来自网络,不代表本站观点。